您好,欢迎来到广东领创电力能源有限公司网站!
网站地图
新闻资讯
广东领创电力能源有限公司
专业为大中型工业客户提供用电优化解决方案
全国服务热线:
4008032221
首页
公司简介
业务范围
员工风采
新闻资讯
新闻动态
常见问题
行业新闻
联系我们
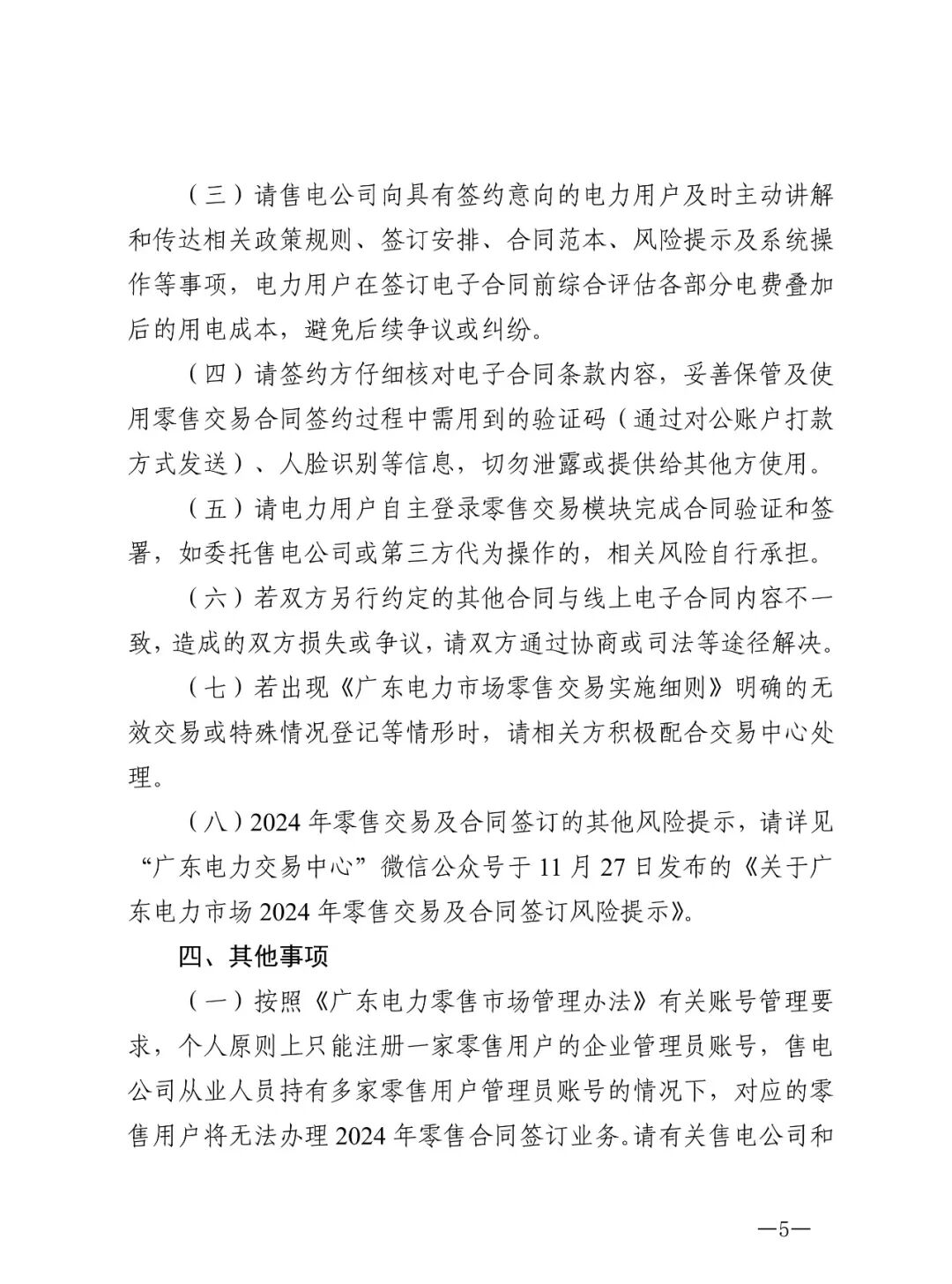
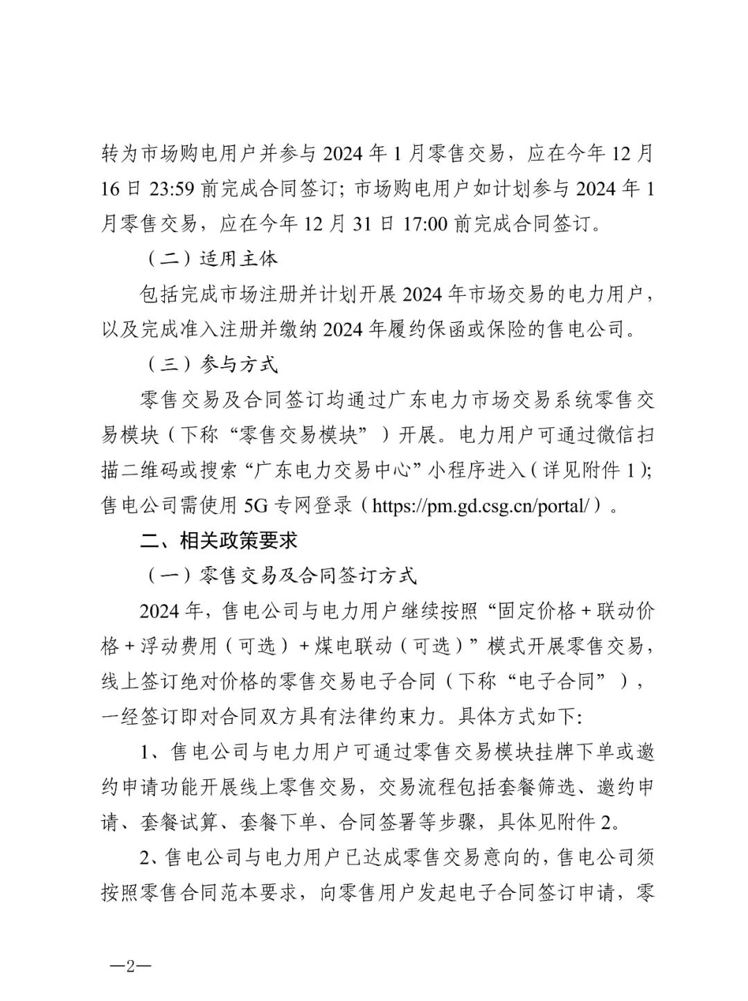
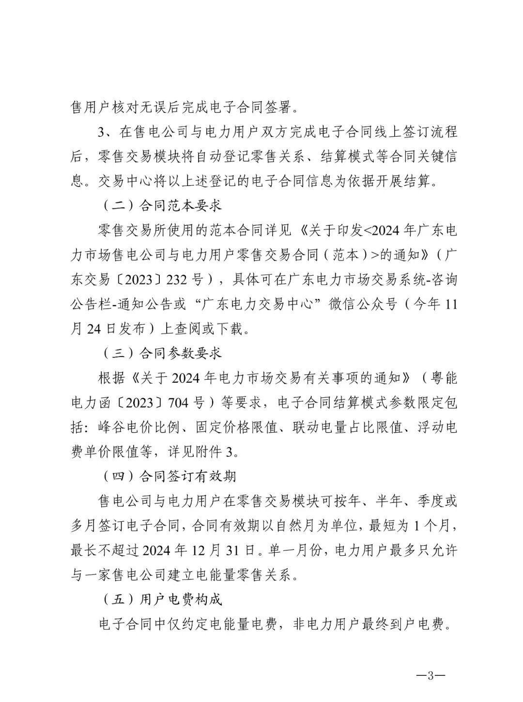
文件 | 关于开展2024年电能量零售交易及电子合同线上签订工作的通知
2023-12-20
广东全省2023年12月广东电网代理购电价格公告
各地电价改革落实,中央定调、阶梯电价正式取消、电费支付方式全面升级!
Copyright © 2021 版权所有 广东领创电力能源有限公司 备案号:
粤ICP备2021028453号